尊龙凯时 - 人生就是搏!-z6com
尊龙凯时人生就是博z6com
首页
走进尊龙凯时人生就是博z6com
新闻中心
产品中心
核心技术
尊龙凯时人生就是博z6com招聘
投资者关系
中文
|
English
子公司网站
摩托车子网站
通机子网站
发动机子网站
电动汽车子网站
发电机组子网站
汽车零部件
农机子网站
尊龙凯时人生就是博z6com简介
发展历程
企业文化
尊龙凯时人生就是博z6com
供应商门户
行业新闻
尊龙凯时人生就是博z6com动态
招标公告
社会责任
发动机技术
摩托车技术
通机技术
休闲机车技术
大排量发动机技术
汽车零部件技术
农机技术
社会招聘
校园招聘
员工发展
公司公告
定期报告
环保公示
社会责任
集团
>>
>>
尊龙凯时人生就是博z6com
投资者热线(股票):023-89028829
投资者电子邮箱(股票):
security@roller-china.com
传 真:023-89028051
邮 箱:
service@roller-china.com
举报投诉受理邮箱:
tousu@roller-china.com
国内两轮摩托服务热线:
400-007-1768
国内三轮摩托服务热线:
400-804-0377;0375-2311888
通机服务热线:
400-023-0127
发动机服务热线:
400-636-9980
B/C区环保验收批复
尊龙凯时人生就是博z6comC区应急预案
突发环境事故应急预案1、编制目的由于环境污染事故涉及的污染因素多,一次排污量大,发生突然,危害强度大,而处理处置这类事故又必须快速及时,措施得当有效。对突发性污染事故的监测、处理处置比一般环境污染的处理处置,要更为艰巨和发杂,难度更大。环境污染事...
尊龙凯时人生就是博z6comC区环境信息公开
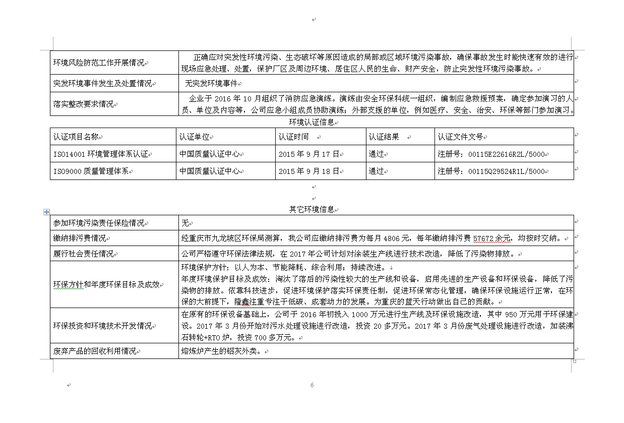
尊龙凯时人生就是博z6com通用动力股份有限公司(C区)环境信息公开表单位基本信息单位名称尊龙凯时人生就是博z6com通用动力股份有限公司组织机构代码915001076608997871单位地址重庆市九龙坡区九龙园C区聚业路116号地理位置东经106。20’北纬29。2’法定代表人 高勇联系电话023-86691917环保负责...
<
1
2
3
4
5
6
>
Copyright ©roller-china.com 2014 All Rights Reserved.
尊龙凯时人生就是博z6com
尊龙凯时人生就是博z6com